福島県立医科大学小児科専門研修プログラム(2026年度版)
福島県立医科大学小児科専門研修プログラム統括責任
公立大学法人福島県立医科大学医学部小児科学講座主任教授
郷 勇人
目 次
福島県立医科大学小児科専門研修プログラム
1. 福島県立医科大学小児科専門研修プログラムの概要
小児科医は「子どもの総合医」です。小児疾患のあらゆる範囲に渡り広く知識を身に着け、対応できる能力を有する「子どもの総合診療医」であると同時に、発育・発達途上にある子どもたちの健やかな成長を支える「育児・健康の支援者」でなければなりません。「子どもの総合医」になるために必要な研修がこの小児科専門研修プログラムに示されています。さらに、病める子どもたちを救う「医療のプロフェッショナル」になるため、そして病態を解明し治療法を探求する「学識・研究者」になるための素地をこの研修期間中に作る必要があります。優れた研修プログラムに基づく研修の結果が、「子どもの代弁者」(我々の理想とする子どもたちの健やかな成育を護る小児科医)に繋がると信じています。
そのためには、発達過程にある小児の正常の成長・発達を経験として知る必要があり、それを土台として、小児期の様々な発育・発達段階でみられる多種多様な疾患を自身の経験を通じて理解する必要があります。これらは指導医に教えられて鵜呑みにするものではなく、自ら吸収して身に着けていくものです。我々の「福島県立医科大学小児科専門研修プログラム」は、専攻医として研修するうちに、児に横たわる全ての問題を自ら考え、解決する道を見つけ出す能力を養うことができるよう作成しています。
本プロクラムでは、初年度、福島県立医科大学附属病院(小児科、小児腫瘍内科)で研修を開始します。新生児・未熟児(NICU)、循環器、血液・腫瘍(小児腫瘍内科)、腎・神経、感染症、集中治療(PICU)の6つの診療グループがあり、各グループで3か月以上研修します。大学附属病院における研修で、比較的まれながら重要な疾患について経験し知識を深め、幅広い疾患への初期対応能力を養い、その後のおおよその診断・治療計画を立案することができるようになります。また、小児の2~3次救急を指導医のもとで経験し、軽症から重症に至る急性疾患に対する初期対応も可能になります。さらに、乳幼児健診や予防接種などの実践を通じ、小児の正常の成長・発達を体験として理解することができます。大学における18か月のローテーション研修の途中あるいは終了後に連携施設A群の病院にて6か月の新生児・未熟児医療を実践してもらいます。超低出生体重児や重症仮死などの最重症例も、大学附属病院での研修経験を礎に新生児専門医の指導のもと、主治医として経験することにより、あらゆる新生児疾患に対しても適切な初期対応が可能になります。3年次、比較的大規模な小児科を有し、小児の高次救急医療や新生児医療から幅広い専門科目の医療を提供している連携施設B群あるいは中規模の小児科を有し、主に地域総合医療や救急医療を実践している連携施設C群の病院の1つで概ね1年間研修することで、小児保健、小児一次診療から、高次救急診療、新生児医療、慢性疾患診療に至るまで、小児科専門医に必要な幅広い知識と技能を習得することができます。ここまでが小児科専門研修です。4年次は、連携施設C群あるいはB群の病院の1つにおいて、これまでの研修の成果を実践で発揮し、知識と技能を定着させ、小児科専門医試験に臨むことになります。無事専門医資格を取得後、5年次は大学附属病院に戻り、サブスペシャリティーを決定してその研修を始めるとともに、本格的な研究も開始することになります。
2. 小児科専門研修はどのように行われるか
3年間の小児科専門研修では、日本小児科学会が定めた「小児科医の到達目標」のレベルAの臨床能力の獲得をめざして研修を行います。到達度の自己評価と指導医からのアドバイスを受けるために、「小児科専門研修手帳」を常に携帯し、定期的に振り返りながら研修を進めてください。
1)臨床現場での学習:
外来や病棟での診療、健診や保健指導などを通し、到達目標に記載されたレベルAの臨床経験を積むことが基本です。経験した症例について、指導医からフィードバック・アドバイスを受けながら、診療録を記載し、入院総括を作成、臨床研修手帳へ記載します。臨床カンファレンスへの参加・発表、抄読会への参加・発表、CPCへの参加・発表などを通じ、小児疾患のあらゆる分野に渡り、知識と診療能力を定着させていきます。
- ▷「小児科専門医の役割」に関する学習:日本小児科学会が定めた小児科専門医の役割を3年間で実践し、身につけるようにする(10-13頁参照、研修手帳に記録)。
- ▷「経験すべき症候」に関する学習:日本小児科学会が定めた経験すべき33症候のうち8割以上(27症候以上)を経験する(14頁参照、研修手帳に記録)。
- ▷「経験すべき疾患」に関する学習:日本小児科学会が定めた経験すべき109疾患のうち8割以上(88症候以上)を経験する(15頁参照、研修手帳に記録)。
- ▷「習得すべき診療技能と手技」に関する学習:日本小児科学会が定めた経験すべき54技能のうち、8割以上(44技能以上)を経験する(16頁参照、研修手帳に記録)。
2)臨床現場を離れた学習:
日本小児科学会学術集会と日本小児科学会福島地方会への参加や発表、小児専門医取得のためのインテンシブコール受講、日本小児科学会オンラインセミナー受講、論文抄読、論文執筆等の機会を利用して、到達目標達成の助けとして下さい。

<福島県立医科大学研修プログラムの年間スケジュール>

<当研修プログラムの週間スケジュール>
【福島県立医科大学附属病院】
初年度、福島県立医科大学附属病院(小児科、小児腫瘍内科)で研修を開始します。新生児・未熟児(NICU)、循環器、血液・腫瘍(小児腫瘍内科)、腎・神経、感染症、集中治療(PICU)の6つの診療グループがあり、各グループで3か月以上研修します。大学附属病院における研修で、比較的まれながら重要な疾患について経験し知識を深め、幅広い疾患への初期対応能力を養い、その後のおおよその診断・治療計画を立案することができるようになります。また、小児の2~3次救急を指導医のもとで経験し、軽症から重症に至る急性疾患に対する初期対応も可能になります。さらに、乳幼児健診や予防接種などの実践を通じ、小児の正常の成長・発達を体験として理解することができます。
※下記、タップで開くとそれぞれ詳細を確認できます。
a.小児科

各種カンファランス
- 1.病棟回診・朝カンファレンス(毎日):毎朝チーム回診を行って、朝カンファレンスで指導医からフィードバックを受け、指摘された課題について学習を進める。
- 2.総回診(毎週2回):受持患者について教授をはじめとした指導医陣に報告してフィードバックを受ける。受持以外の症例についても見識を深める。
- 3.症例検討会(毎週):受け持ち例、診断・治療困難例、重症例などについて専攻医が診断・治療経過を報告し、質疑を行い、指導医からのフィードバックを受ける。
- 4.ハンズオンセミナー(適宜):注射、中心静脈カテーテル挿入、挿管、生検、エコー検査などの診療スキルの実践的なトレーニングを行う。
- 5.小児循環器術前カンファレンス(毎週):小児循環器外科と小児科との合同で、先天性心疾患症例を中心に治療方針等について症例検討を行い、臨床倫理などについても学ぶ。
- 6.小児腎疾患合同カンファレンス(毎月):臨床病理と小児科との合同で、小児慢性腎疾患症例を中心に症例検討を行い、臨床倫理などについても学ぶ。
- 7.こどものこころ合同カンファレンス(毎月):心身医療科と小児科との合同で、こどものこころセンター受診症例を中心に症例検討を行う。
- 8.周産期合同カンファレンス(毎週):産科とNICUとの合同で、超低出生体重児、先天異常、手術症例、死亡例などの症例検討を行い、臨床倫理などについても学ぶ。
- 9.CPC:死亡・剖検例、難病・稀少症例についての病理診断を検討する。
- 10.抄読会(毎週):受持症例等に関連する英語論文を抄読し、医局会にて報告する。
- 11.勉強会(毎週):遭遇する可能性のある疾患について、指導医より症例に基づくレクチャーを受け、実践的な知識を身に着ける。
- 12.リサーチカンファレンス(毎月):講座で行われている研究に関するカンファレンスに参加し、学識を深め、国際性を高め、医師の社会的責任について学ぶ。
- 13.ジャーナルクラブ(毎週):講座で行われている研究に関する英文論文を輪読する会に参加し、学識を深め、国際性を高める。
- 14.研究報告会(年1回):1年間に講座で行われている研究の進展に関する報告会に参加し、学識を深め、国際性を高める。
- 15.ふりかえり(年4回):専攻医と指導医が集まり、3か月間の研修をふりかえる。研修上の問題点や悩み、研修(就業)環境、研修の進め方、キャリア形成などについてインフォーマルな雰囲気で話し合いを行う。
- 16.学生・初期研修医に対する指導:病棟や外来で医学生・初期研修医を指導する(後輩を指導することは、自分の知識を整理・確認することにつながる)。
b.小児腫瘍内科

- 1.Pediatric Tumor Board(小児腫瘍内科+小児外科+放射線科(診断、治療)+病理診断科+関連外科+看護師+MSW+養護学校教諭+コーディネーター)
隔週月曜日17:00~18:00 - 2.入院患者小児腫瘍カンファランス
月~金曜日 17:30~18:30
外来、医局、病棟 - 3.小児腫瘍内科回診
毎週火曜日 7:30~8:30(教授)
毎週木曜日 7:30~8:30(教授または准教授) - 4.移植カンファランス(輸血部との)
適宜 - 5.移植カンファランス(病棟)
適宜
2) 臨床現場を離れた学習:以下の学習機会を利用して、到達目標達成の助けとしてください。
- 1.学会参加:日本小児科学会学術集会、日本小児科学会分科会主催の学会、日本小児科学会地方会、各種研究会・セミナー・講習会等への参加
- 2.小児科専門医取得のためのインテンシブコース受講:小児科学会主催の「小児科専門医取得のためのインテンシブコース」(1泊2日、到達目標に記載された24領域に関するポイントを3年間で網羅して学習できるセミナー)の受講
- 3.学会発表:日本小児科学会地方会や全国規模学会での発表
- 4.日本小児科学会オンラインセミナー受講:医療安全、感染対策、医療倫理,医療者教育などに関するオンラインセミナーの受講
- 5.論文抄読:日本小児科学会雑誌等の定期購読、英文論文の抄読
- 6.論文執筆:指導医の助言を受けて論文テーマを決定し論文執筆(専門医取得のためには、小児科に関する論文を査読制度のある雑誌に1つ報告しなければならない。)
3) 自己学習:到達目標と研修手帳に記載されている小児疾患、病態、手技などの項目を自己評価しながら、不足した分野・疾患については自己学習を進めてください。
4) 大学院進学:専門研修期間中、小児科学の大学院進学は可能ですが、専門研修に支障が出ないように、プログラム・研修施設について事前に相談します。小児科臨床に従事しながら臨床研究を進めるのであればその期間は専門研修として扱われますが、研究内容によっては専門研修が延長になる場合もあります。
5) サブスペシャルティ研修:10.を参照してください。
<連携施設等における研修プログラムと週間スケジュール>
【 連携施設A 】
大学における18か月のローテーション研修の途中あるいは終了後に連携施設A群の病院にて6か月の新生児・未熟児医療を実践してもらいます。超低出生体重児や重症仮死などの最重症例も、大学附属病院での研修経験を礎に新生児専門医の指導のもと、主治医として経験することにより、あらゆる新生児疾患に対しても適切な初期対応が可能になります。
c.太田西ノ内病院(NICU)
1)臨床現場での学習
「経験すべき疾患」に関する到達目標:日本小児科学会が定めた経験すべき疾患(新生児領域)のうち、修練可能な疾患:低出生体重児、新生児黄疸、呼吸窮迫症候群、新生児仮死、新生児の感染症、マス・スクリーニング、先天異常, 染色体異常
「習得すべき診療技能と手技」に関する到達目標:日本小児科学会が定めた経験すべき技能(新生児領域)のうち、修練可能な技能:身体計測、バイタルサイン、小奇形・形態異常の評価、透光試験(陰嚢)、鼓膜検査、鼻腔検査、注射法(静脈内・筋肉内・皮下・皮内)、採血法(毛細管・静脈血・動脈血)、静脈路確保(新生児・乳児)、採尿、導尿、胸腔•腰椎穿刺、浣腸、エアゾール•酸素吸入、臍肉芽の処置、鼠蹊ヘルニアの還納、小外科、膿瘍の外科処置、輸血、胃洗浄、経管栄養法、光線療法、心肺蘇生、消毒・滅菌法、けいれん重積の処置と治療、末梢血液検査、尿一般・生化学検査、蓄尿、便一般検査、髄液一般検査、細菌培養検査、血液ガス分析、血糖・ビリルビン簡易測定、心電図検査(手技)、X線単純撮影、消化管造影、CT検査、超音波検査(頭部・胸部・腹部)

2)週間スケジュール

- 1.NICU/GCU回診と朝夕カンファランス(毎日):主治医が現在の状況と問題点をプレゼンテーションし、指導医からフィードバックを受け、指摘された課題を整理する。
- 2.小児科部長回診(毎週1回):主治医は小児科部長をはじめとした指導医陣にプレゼンテーションし、フィードバックを受ける。受け持ち以外の症例に対しても見識を深める。
- 3.周産期センター長回診(毎週1回):主治医は周産期センター長をはじめとした指導医陣にプレゼンテーションし、フィードバックを受ける。産科領域に関する見識も深める。
- 4.NICU/GCU病棟カンファランス(毎週1回):医師、保健師、助産師、看護師、理学療法士、作業療法士、言語療法士、社会相談室相談員含めた合同カンファランス。主治医は現在の状況と問題点をプレゼンテーションし、各職種からフィードバックを受け、指摘された課題を整理する。
- 5.産科/NICU合同カンファランス(毎週1回):ハイリスク妊産婦及び胎児新生児に関する情報共有。主治医は、NICU入院受け持ち例に関して、産科指導医陣に対して、プレゼンテーションを行い、診療情報を還元する。
- 6.症例報告会(毎週1回):退院例に対して、主治医が臨床経過を報告し、質疑を行い、指導医からフィードバックを受ける。次なる類似症例に向けての取り組みを明らかにする。
- 7.抄読会(1回/2週、当番制):英語論文を抄読し、知見の取得や学識を深め、さらにはプレゼンテーション能力を養う。
- 8.リハビリカンファランス(1回/3-4週):外来で理学療法等を継続されているNICU入院歴を有する患児に関する合同カンファランス。経過のプレゼンテーションを受け、問題点の把握と今後の方針に関して、リーダー的役割を担いながら検討を行う。
- 9.療育会議:2か月以上の入院例に対して、主治医と各職種の代表が集まる。主治医はリーダー的役割を担いながら、問題点と今後の方針を検討する。
- 10.ハンズオンセミナー:気管内挿管、採血、注射、カテーテル挿入管理、超音波検査等の診療スキルの実践的なトレーニングを行う。
- 11.初期研修医に対する指導:初期研修医とともに受け持ち例に対する診療を行い、自分の知識や技量の整理確認のほか人材育成能を養う。
- 12.新人看護スタッフに対する指導:新人スタッフに対して、新生児集中治療領域に関する講義を行い、自分の知識の整理確認のほか人材育成能を養う。
- 13.小児科合同勉強会(当番制):小児科病棟医との合同勉強会で、最近経験した症例を振り返り、問題点の列挙と整理を行い、次なる類似症例に向けての取り組みを明らかにする。
3)臨床現場を離れた学習
- 1.論文執筆(英文•和文)
- 2.学会発表•参加:日本小児科学会学術集会、日本小児科学会地方会、日本小児科学会分科会主催の学会、ほか全国規模学会、各種研究会•セミナー•講習会等
- 3.その他:小児科専門医取得のためのインテンシブコース受講、日本小児科学会オンラインセミナーの受講
d.いわき市医療センター(NICU)
1)臨床現場での学習
当院小児科は、福島県周産期医療システムの地域周産期母子医療センターとしての役割を担っている。病棟(NICU、こども病棟、産科病棟)での診療を通し、指導医から助言・指導を受けながら、診療録を記載し、入院サマリーを作成する。到達目標に記載された臨床経験を積み、臨床研修手帳に適宜記載を行う。抄読会への参加・発表を行う。新生児を中心に、成長・発達、栄養、水・電解質、先天異常、先天代謝異常などの各領域の代表的な症例の要約を作成する。特に稀で貴重な症例については、指導医の助言・指導のもと論文作成を行う。以上のような研修で、小児の地域医療を全般的に経験し、地域小児科医としての実力を養い、小児科専門医を目指す。
2)週間スケジュール

- 1.病棟回診:NICUの入院症例について指導医、初期研修医、医学部実習生と共に回診を行う。指導医から助言・指導を受けて、指摘された課題について学習する。また、主治医としての経験を積み重ねる。産科病棟の新生児、こども病棟入院中の小児についても、同様に研修する。
- 2.外来診療:1次医療、予防接種、子育て支援などを行い、小児科臨床力を培う。特に難しい症例については指導医から助言・指導を受けて、専門外来や大学病院などの高度医療施設への紹介を行う。
- 3.専門外来:新生児外来並びに小児外科外来を中心に専門外来に立ち合い、知識を深める。
- 4.帝王切開立ち合い:新生児蘇生法を学び、帝王切開に立ち合い、適切に蘇生を行う。病的新生児についても指導医の指導・助言を受けて、主治医としての経験を積む。
- 5.在宅医療的ケア児訪問診療:指導医に同行し、実際の訪問診療を経験する。
- 6.NICU多職種カンファランス:NICU入院症例について看護師、理学療法士、作業療法士と情報共有や治療方針確認を行い、多職種とのコミュニケーションスキルを向上させる。
- 7.周産期カンファランス:産婦人科と分娩予定症例について情報共有や治療管理方針の確認を行う。
- 8.リハビリテーション科合同カンファランス:当院で発達支援を行っている症例について情報共有と治療管理方針の確認、ライフステージに応じた支援について理解する。
3)臨床現場を離れた学習
- 1.学会参加:日本小児科学会学術集会、日本小児科学会分科会主催の学会、日本小児科学会地方会、各種研究会・セミナー・講習会へ参加する。
- 2.学会発表:日本小児科学会地方会などの学会で症例発表を行う。
- 3.日本小児科学会オンラインセミナー:医療安全、感染対策、医療倫理、医療者教育、各疾患領域に関する講演などを受講し、知識を深める。
- 4.論文抄読:英文論文を抄読会で発表し、最新の医学的知識を共有する。
- 5.論文執筆:指導医の助言指導を受けて稀な症例についての論文を作成し、臨床能力を向上させる。

e.竹田綜合病院(NICU)
1)臨床現場での学習
当院小児科は、福島県周産期医療システムの地域周産期母子医療センターとしての役割を担っている。病棟(NICU、こども病棟、産科病棟)での診療を通し、指導医から助言・指導を受けながら、診療録を記載し、入院サマリーを作成する。到達目標に記載された臨床経験を積み、臨床研修手帳に適宜記載を行う。抄読会への参加・発表を行う。新生児を中心に、成長・発達、栄養、水・電解質、先天異常などの各領域の代表的な症例の要約を作成する。特に稀で貴重な症例については、指導医の助言・指導のもと論文作成を行う。以上のような研修で、小児の地域医療を全般的に経験し、地域小児科医としての実力を養い、小児科専門医を目指す。
2)週間スケジュール

- 1.病棟回診:NICUの入院症例について指導医、初期研修医、医学部実習生と共に回診を行う。指導医から助言・指導を受けて、指摘された課題について学習する。また、主治医としての経験を積み重ねる。産科病棟の新生児、こども病棟入院中の小児についても、同様に研修する。
- 2.外来診療:1次医療、予防接種、子育て支援などを行い、小児科臨床力を培う。特に難しい症例については指導医から助言・指導を受けて、専門外来や大学病院などの高度医療施設への紹介を行う。
- 3.専門外来:新生児外来ならびに小児外科外来を中心に専門外来に立ち合い、知識を深める。
- 4.帝王切開立ち合い:新生児蘇生法を学び、帝王切開に立ち合い、適切に蘇生を行う。病的新生児についても指導医の指導・助言を受けて、主治医としての経験を積む。
- 5.在宅医療的ケア児訪問診療:指導医に同行し、実際の訪問診療を経験する。
- 6.NICU多職種カンファランス:NICU入院症例について看護師、理学療法士、作業療法士と情報共有や治療方針確認を行い、多職種とのコミュニケーションスキルを向上させる。
- 7.周産期カンファランス:産婦人科と分娩予定症例について情報共有や治療管理方針の確認を行う。
- 8.リハビリテーション科合同カンファランス:当院で発達支援を行っている症例について情報共有と治療管理方針の確認、ライフステージに応じた支援について理解する。
3)臨床現場を離れた学習
- 1.学会参加:日本小児科学会学術集会、日本小児科学会分科会主催の学会、日本小児科学会地方会、各種研究会・セミナー・講習会へ参加する。
- 2.学会発表:日本小児科学会地方会などの学会で症例発表を行う。
- 3.日本小児科学会オンラインセミナー:医療安全、感染対策、医療倫理、医療者教育、各疾患領域に関する講演などを受講し、知識を深める。
- 4.論文抄読:英文論文を抄読会で発表し、最新の医学的知識を共有する。
- 5.論文執筆:指導医の助言指導を受けて稀な症例についての論文を作成し、臨床能力を向上させる。
【 連携施設B 】
3年次、比較的大規模な小児科を有し、小児の高次救急医療や新生児医療から幅広い専門科目の医療を提供している連携施設B群あるいは中規模の小児科を有し、主に地域総合医療や救急医療を実践している連携施設C群の病院の1つで概ね1年間研修することで、小児保健、小児一次診療から、高次救急診療、新生児医療、慢性疾患診療に至るまで、小児科専門医に必要な幅広い知識と技能を習得することができます。
f.竹田綜合病院
1)臨床現場での学習
当院は会津・南会津医療圏における小児科地域センター施設であり、1次・2次・3次医療を行う。救急室も設置されており、365日24時間体制での診療体制がある。人工呼吸管理・緊急透析・肝補助療法などの集中治療が必要な症例、悪性腫瘍症例、小児外科的な手術が必要な症例、複雑心奇形症例などは福島県立医科大学付属病院と連携しながら必要に応じて搬送・紹介を行う。一般診療については、病棟・外来での診療を通し、指導医から助言・指導を受けながら、診療録を記載し、入院サマリーを作成する。到達目標に記載された臨床経験を積み、臨床研修手帳に適宜記載を行う。アレルギー、心臓、腎臓、内分泌、発達障害、神経疾患など比較的稀な症例については、症例検討会を通じて知識を深める。抄読会への参加・発表を行う。各領域の代表的な症例の要約を作成する。特に稀で貴重な症例については、指導医の助言・指導のもと論文作成を行う。以上のような研修で、小児の地域医療を全般的に経験し、地域小児科医としての実力を養い、小児科専門医を目指す。
2)週間スケジュール

- 1.病棟回診:こども病棟、NICUの入院症例について指導医、初期研修医、医学部実習生と共に回診を行う。指導医から助言・指導を受けて、指摘された課題について学習する。また、主治医としての経験を積み重ねる。
- 2.外来診療:1次医療、予防接種、子育て支援などを行い、小児科臨床力を培う。特に難しい症例については指導医から助言・指導を受けて、専門外来や大学病院などの高度医療施設への紹介を行う。
- 3.専門外来:小児外科外来、心臓外来、腎臓・内分泌外来、アレルギー外来、発達外来、新生児外来を見学し、慢性疾患についての知識を深める。
- 4.帝王切開立ち合い:新生児蘇生法を学び、帝王切開に立ち合い、適切に蘇生を行う。病的新生児についても指導医の指導・助言を受けて、主治医としての経験を積む。
- 5.乳幼児健診:1か月、4か月、9~10か月、1歳6か月、3歳6か月健診を行い、指導医からフィードバック・アドバイスを受けて、経験を積む。
- 6.乳幼児健診事後相談会:指導医と共に参加し、乳児健診で抽出された症例について、その後の発達支援の方法を学ぶ。
- 7.在宅医療的ケア児訪問診療:指導医に同行し、実際の訪問診療を経験する。
- 8.NICU多職種カンファランス:NICU入院症例について看護師、理学療法士、作業療法士と情報共有や治療方針確認を行い、多職種とのコミュニケーションスキルを向上させる。
- 9.周産期カンファランス:産婦人科と分娩予定症例について情報共有や治療管理方針の確認を行う。
- 10.リハビリテーション科合同カンファランス:当院で発達支援を行っている症例について情報共有と治療管理方針の確認、ライフステージに応じた支援について理解する。
- 11.ふりかえり(年4回程度):専攻医と指導医が集まり、研修の成果・問題点・希望、専門医試験に必要な症例要約の進行状況、論文作成状況、研修環境、キャリア形成などについてリラックスした雰囲気で話し合いを行う。
- 12.学生・初期研修医に対する指導:病棟や外来で指導を行うことによって、自らの知識を整理・確認し、レベルアップしていく。
3)臨床現場を離れた学習
- 1.学会参加:日本小児科学会学術集会、日本小児科学会分科会主催の学会、日本小児科学会地方会、各種研究会・セミナー・講習会へ参加する。
- 2.学会発表:日本小児科学会地方会などの学会で症例発表を行う。
- 3.日本小児科学会オンラインセミナー:医療安全、感染対策、医療倫理、医療者教育、各疾患領域に関する講演などを受講し、知識を深める。
- 4.論文抄読:英文論文を抄読会で発表し、最新の医学的知識を共有する。
- 5.論文執筆:指導医の助言指導を受けて稀な症例についての論文を作成し、臨床能力を向上させる。
g.大原綜合病院
1)臨床現場での学習
1次から2次、時に3次医療まで担っているのが当院の特徴である。そのため、多くの疾患を経験することが可能である。軽微な上気道炎症状のみで受診される方や、痙攣重積で救急搬送される児など、つねに一般外来、救急外来は多忙を極めており、より重症児を早期に見極めて、迅速な処置をすることが求められている。多くの臨床経験を積み、より良いフィードバックを得ることで、適切な医療を提供する能力と知識を定着させる。また、当院は地域周産期母子医療センターとしての役割も担っているため、病的新生児医療に対する診療能力の習得も大きな研修目的である。
2)週間スケジュール

- 1.病棟回診、朝カンファレンス
:毎日、小児病棟およびNICU の回診を行う。特にNICU は血液検査等と並行して回診を行う。指導医との回診後、午前中のショートカンファレンスを行い、治療方針の統一を指導医、スタッフと共に行う。 - 2.外来診療
:週に4~5コマの外来診療枠で、開業医からの入院依頼等の診療や、定期外来加療中の児の診察等を行う。 - 3.専門外来
:慢性疾患や、NICU 卒業生などのフォローアップ外来を行う。 - 4.夕回診・カンファレンス
:専門外来終了後に、小児病棟、NICU の回診を行う。治療方針の変更など、適宜指導医と意見を交換する。その後、外来診療での問題点を提起するなど、適宜ふりかえりを行い、指導医を中心により実践的な小児医療を身につける。 - 5.病棟・NICU スタッフカンファレンス
:適宜、スタッフを交えたカンファレンスを行うが、毎週1回、特に重症児や長期入院時、問題児などの情報を共有する。 - 6.周産期合同カンファレンス
:毎週、帝王切開予定やハイリスク分娩などの情報を産婦人科医・スタッフと共有することにより、安全な周産期医療を実践する。 - 7.リハビリ室合同カンファレンス
:NICU 卒業生や、現在増加傾向著しい発達障害児のリハビリテーションを依頼しているスタッフと情報共有することで、より適切で効果のあるリハビリテーションの提供方法を学ぶ。 - 8.病棟会(月1回)
;毎月、症例提示を病棟スタッフに行うことで、症例発表のスキルを学び、疾患に対するより深い知識を共有する。 - 9.勉強会(週1回)
;指導医もしくは研修医自ら、症例に基づくレクチャーや各種疾患のガイドラインの解説等を行い、知識をより深いものにしていく。 - 10.学会発表
;1年に2回開催されている、日本小児科学会福島地方会に症例報告を中心とした発表を行う。その他、適宜各学会や研究会での発表を行い、かつ学会に参加することで、学識を深めていく。 - 11.ふりかえり(年4回)
;専攻医と指導医が集まり、過去3ヶ月間の研修をふりかえる。その間の問題点や悩み、研修の進め方などについて、リラックスした雰囲気で話合う場を設ける。 - 12.学生・初期研修医に対する指導
;病棟、外来での医学生や初期研修医の指導することで、自身の知識を整理、確認すると同時に、コミュニケーション能力を高める。
3)臨床現場を離れた学習
以下の学習機会を利用して、到達目標達成の助けとする。
- 1.学会参加:日本小児科学会学術集会、日本小児科学会分科会主催の学会、日本小児科学会地方会、各種研究会、セミナー、講習会等への参加
- 2.学会発表; 日本小児科学会地方会などでの発表
- 3.日本小児科学会オンラインセミナー受講
- 4.論文抄読; 日本小児科学会雑誌等の定期購読、[Pediatrics] など英文誌の抄読
- 5.論文執筆;指導医の助言を受けて、主に症例報告を中心とした、論文執筆
h.白河厚生総合病院
1)臨床現場での学習
当院は、県南という広い地区の1次~2次医療を担っている。そのため、多種多様にわたる疾患を経験することが可能である。軽微な上気道炎、胃腸炎などの疾患はもとより、けいれん重積など、地域の開業医では診療できない重症疾患まで診療している。また、県南地区には3次病院が存在しないため、3次救急疾患の初期対応から高機能病院へ搬送も行っている。新生児も診療しており、当院産科では年間800例ほどの出産があるため、低出生体重児、呼吸障害、新生児仮死などの症例を年間約50例程度診療している。以上のように、当院では軽症例から重症例、新生児に至るまで、幅広い研修を行っている。
2)週間スケジュール

- 1.病棟回診
朝カンファランス:毎日、NICUの処置や検査、夜間の入院患者の治療方針のカンファランスを指導医とともに行う。病棟当番は、引き続き入院患者の診療にあたる。
夕カンファランス:外来終了後に、指導医を含め全員で入院患者のカンファランスを行う。午前中に回診した医師が状態を報告し、全員で治療方針を相談、確認する。終了後に、全員で夕回診を行い、患者情報や治療方針の共有を行っている。 - 2.一般外来診療
週に4~5回の外来診療を行う。初診患者や開業医からの紹介患者の診療を行っている。 - 3.専門外来診療
慢性疾患や新生児疾患のフォローアップ外来を行っている。 - 4.1か月検診
当院で出生した児の1か月健診を行っている。異常児の発見と正常時を多数診察することにより、正常と異常の違いを学ぶ。 - 5.予防接種
問診の手順から接種手技までを経験する。 - 6.帝王切開立ち会い
当院では、帝王切開(全例)に小児科が立ち会っており、新生児の蘇生を経験する。 - 7.周産期カンファレンス(毎週)
産科と合同で、翌週の予定帝王切開の確認や、産科入院患者や外来のハイリスク患者について情報を共有している - 8.救急症例検討会
当院では全科当直を行っており、救急外来で経験した症例について検討会を行っている。小児科の症例について指導医とともに参加し、初期研修医に診療に対する指導を行うとともに、大人の症例を学ぶ。 - 9.勉強会(月1回程度)
指導医もしくは専攻医自らが、病棟や外来スタッフに症例提示やレクチャーを行い、知識を深める。 - 10.学会発表
1年に2回開催されている、日本小児科学会地方会に症例発表を行う。
その他、適宜各学会での発表を行い、学識を深める。 - 11.振り返り(年4回)
専攻医と指導医が集まり、過去3か月間の研修を振り返り、よかった点や悪かった点、今後の課題などを話し合う。 - 12.学生・初期研修医に対する指導
病棟や外来で医学生や初期研修医に指導することにより、自己の知識や技術を確認し、コミュニケーション能力を高める。
3)臨床現場を離れた学習
- 1.学会参加
日本小児科学会学術集会、日本小児科学会分科会主催の学会、日本小児科学会地方会、各種研究会・セミナー・講習会等への参加 - 2.学会発表
日本小児科学会地方会などでの学会発表 - 3.日本小児科学会オンラインセミナー受講
医療安全、感染対策、医療倫理,医療者教育などに関するオンラインセミナーの受講
j.星総合病院
1)週間スケジュール
グレー部分は特に教育的な行事です。

- 1.病棟回診・朝カンファレンス(毎日):毎朝チームでカンファレンスを行い、回診後に指導医とディスカッションしながら診療方針を決定する。また診療内で発生する課題について学習を進める。
- 2.総回診(月1回):担当入院患者についてプログラム責任者である福島県立医科大学小児科学講座部長、院内部長をはじめとした指導医陣にプレゼンテーションを行い、フィードバックを受ける。
- 3.病棟カンファレンス(毎週):入院症例に関して病棟スタッフとの情報共有、診療方針の伝達を行う。専攻医が率先して司会進行を行う。
- 4.ハンズオンセミナー(適宜):注射、中心静脈カテーテル挿入、挿管、生検、エコー検査などの診療スキルの実践的なトレーニングを行う。
- 5.小児アレルギーカンファレンス(毎週):小児アレルギー疾患(気管支喘息、アトピー性皮膚炎、食物アレルギー)に関して、担当症例の共有と診療方針に関して、指導医(アレルギー専門医)と討議する。さらに食物アレルギーに関しては、栄養士を交え、食物経口負荷試験の実施及び栄養指導内容、学校アレルギー指示書に関して管理状況を共有する。
- 6.こどもの心カンファレンス(第1木曜日):上級医の発達外来に陪席し、受診症例を中心に症例検討を行い、発達障害の診療を学ぶ。
- 7.周産期カンファレンス(毎週):産科と小児科の合同で、リスク妊婦の経過、生後にNICU入院対応となった児に関する情報を共有する。
- 8.周産期メンタルヘルスカンファレンス(隔月):精神科疾患合併妊婦に関して、産科・精神科・小児科・MSW・行政(保健師)で情報を共有する。
- 9.勉強会(月1-2回):遭遇する可能性のある疾患について指導医より症例に基づくレクチャーを受け、実践的な知識を身に着ける。また病棟スタッフ(看護師、リハビリ、栄養士、薬剤士、保育士)に向けた勉強会を専攻医が主催する。
- 10.発表報告会(適宜):院外で参加する学術集会、および学術研究会に参加する場合、発表演題の予演や参加して得られた学習内容の伝達を行う。
- 11.研修振り返り(年4回):専攻医と指導医が集まり研修を振り返る。研修上の問題点や悩み、専門医試験に向けた必要な経験症例の集積状況、論文作成の進捗、研修環境、研修の進め方、キャリア形成などについて話し合いを行う。
- 12.学生・初期研修医に対する指導:病棟や外来で医学生・初期研修医を指導する(後輩を指導することは、自分の知識を整理・確認することにつながる)。
- 13.小児保健実践(適宜):毎週、予防接種・乳児健診を担当し自らフォローアップ。郡山市の1歳半健診・3歳児健診も担当。また保育所健診で「気になる幼児」の実態を学び、学校健診や学校保健員会に同席して、学校保健の実態を学ぶ。
2)臨床現場を離れた学習
- 1.学会参加:日本小児科学会学術集会、日本小児科学会分科会主催の学会、日本小児科学会地方会、各種研究会・セミナー・講習会等への参加
- 2.小児科専門医取得のためのインテンシブコース受講:小児科学会主催の「小児科専門医取得のためのインテンシブコース」(1泊2日、到達目標に記載された24領域に関するポイントを3年間で網羅して学習できるセミナー)の受講
- 3.学会発表:日本小児科学会地方会や全国規模学会での発表
- 4.日本小児科学会オンラインセミナー受講:医療安全、感染対策、医療倫理,医療者教育などに関するオンラインセミナーの受講
- 5.論文抄読:日本小児科学会雑誌等の定期購読、英文論文の抄読
- 6.論文執筆:指導医の助言を受けて論文テーマを決定し論文執筆
3)自己学習:到達目標と研修手帳に記載されている小児疾患、病態、手技などの項目を自己評価しながら、不足した分野・疾患については自己学習を進めてください。
k.寿泉堂綜合病院
1)週間スケジュール
グレー部分は特に教育的な行事です。

- 1.病棟回診・朝カンファレンス(毎日):毎朝チーム回診を行って、朝カンファレンスで指導医からフィードバックを受け、指摘された課題について学習を進める。
- 2.症例検討会(毎週):受け持ち例、診断・治療困難例、重症例などについて専攻医が診断・治療経過を報告し、質疑を行い、指導医からのフィードバックを受ける。診断に難渋した症例や、特異的な経過が見られた症例などに対し、症例報告を念頭に文献的考察を行い、協議する。
- 3.周産期合同カンファレンス(毎週):産科とNICUとの合同で、ハイリスク出産への事前準備、情報共有を行うとともに、低出生体重児、先天異常、手術症例、死亡例などの症例検討を行い、臨床倫理などについても学ぶ。
- 4.CPC:死亡・剖検例、難病・稀少症例についての病理診断を検討する。
- 5.抄読会(毎週):小児科領域に関連する最新トピックを英文誌(コア・ジャーナル)より抄読し、医局会にて報告する。
- 6.勉強会(毎週):遭遇する可能性のある疾患について、指導医より症例に基づくレクチャーを受け、実践的な知識を身に着ける。
- 7.ふりかえり(年4回):専攻医と指導医が集まり、3か月間の研修をふりかえる。研修上の問題点や悩み、研修(就業)環境、研修の進め方、キャリア形成などについてインフォーマルな雰囲気で話し合いを行う。
- 8.学生・初期研修医に対する指導:病棟や外来で医学生・初期研修医を指導する(後輩を指導することは、自分の知識を整理・確認することにつながる)。
2)臨床現場を離れた学習
- 1.学会参加:日本小児科学会学術集会、日本小児科学会分科会主催の学会、日本小児科学会地方会、各種研究会・セミナー・講習会等への参加
- 2.小児科専門医取得のためのインテンシブコース受講:小児科学会主催の「小児科専門医取得のためのインテンシブコース」(1泊2日、到達目標に記載された24領域に関するポイントを3年間で網羅して学習できるセミナー)の受講
- 3.学会発表:日本小児科学会地方会や全国規模学会での発表
- 4.日本小児科学会オンラインセミナー受講:医療安全、感染対策、医療倫理,医療者教育などに関するオンラインセミナーの受講
- 5.論文抄読:日本小児科学会雑誌等の定期購読、英文論文の抄読
- 6.論文執筆:指導医の助言を受けて論文テーマを決定し論文執筆(専門医取得のためには、小児科に関する論文を査読制度のある雑誌に1つ報告しなければならない。)
2) 自己学習:到達目標と研修手帳に記載されている小児疾患、病態、手技などの項目を自己評価しながら、不足した分野・疾患については自己学習を進めてください。
l.公立相馬総合病院
1) 週間スケジュール
グレー部分は特に教育的な行事です。

- 1.病棟回診・朝および夕方のカンファランス(毎日):毎日病棟回診を行って、朝カンファレンスでは指導医からフィードバックを受け、指摘された課題について学習を進める。夕方の回診では、病状の変化などを確認し、再度カンファランスを行い治療方針を検討する。
- 2.救急症例検討会(月一回):当直で経験した診断・治療困難例、重症例などについて、専攻医が診断・治療経過を報告し、質疑を行い、指導医からのフィードバックを受ける。
- 3.抄読会(月一回):受持ち症例等に関する英語論文を抄読し、医局会で症例の提示とともに報告する。
- 4.CPC(年数回):死亡・剖検例、難病・稀少症例についての病理診断を検討する。
- 5.医療安全研修会(月一回):当院医療安全委員会主催の院内研修会に参加し、医療安全を含めた総合的な知識の習得を図る。
- 6.地域医療を考える会(年一回):相馬市内の総合病院、診療所、クリニックの医師が集まり情報交換をする場で、専攻医の経験した症例を地域医師に報告する。
- 7.発表報告会(適宜):院外で参加する学術集会、研究会に参加する場合は、発表演題の予演や参加して得られた学習内容の伝達を行う。
- 8.学生・初期研修医に対する指導:病棟や外来で医学生・初期研修医を指導する(後輩を指導することは、自分の知識を整理・確認することにつながる)。
- 9.ふりかえり(年数回):専攻医と指導医が集まり、数か月毎に研修をふりかえる。研修上の問題点や悩み、専門医試験に必要な経験症例の集積状況、論文作成の進捗、研究(就業)環境、研修の進め方、キャリア形成などについてインフォーマルな雰囲気で話し合いを行う。
- 10.発達障害検討会、食物アレルギー対策検討会(各年数回):相馬医師会および行政と連携して実施している検討会に参加し、地域の中での取り組みを学習する。
m.公立岩瀬病院
1)臨床現場での学習
当地域で小児科の入院可能な施設は当院だけなので、幅広い地域から、多くの患児が受診するのが当院の特徴である。1次から2次が中心であるが、ときに3次医療の対応が必要なこともある。軽症例に混じって、重症児が隠れていることがあるため、それを見逃すことなく、迅速に対応していく臨床能力が必要である。当院は外来患者数だけでなく、入院患者数も多く、その能力を育てる環境に適していると思われる。多忙を極める環境ではあるが、医療スタッフとのコミュニケーションも含め、多くの臨床経験を積み、各症例に適した医療を提供する能力と知識を身につけていくことを目標にしている。また、当院では2017年より新たに産科婦人科が開設され、それに合わせてNICUも新設された。34週・1800g以上の新生児を中心に、地域周産期協力施設の役割を担っているため、病的新生児医療に対する知識と技術を習得することも大きな研修目標である。
2)週間スケジュール

- 1.病棟・NICU回診・朝カンファレンス:小児病棟・NICUの回診を毎日行う。小児科病棟は様々な感染症が多いため、小児病棟を担当する医師とNICUを担当する医師を分けて回診している。NICUは診察と検査を平行して行っている。回診後、迅速にカンファレンスを行い、当日の治療方針を共有する。
- 2.外来診療:通常の一般外来診療、開業医からの紹介患児の診察を行う。
- 3.専門外来:慢性期診療や退院後診察、NICU卒業生のフォローアップ外来を行う
- 4.夕回診・夕方カンファレンス:病棟担当医師およびNICU担当医師が行う。外来診療が終了している場合には外来担当医が随時夕回診を手伝う。その後全体カンファレンスを行い、治療方針の追加・変更を行う。
- 5.病棟・NICUスタッフカンファレンス:週1回、病棟担当医師およびNICU担当医師が行う。スタッフを交えてカンファランスを行い、入院患児の状態や治療方針について情報共有する。
- 6.周産期合同カンファレンス:毎週金曜日、帝王切開児やハイリスク分娩などについて、産科およびNICUスタッフも交えて情報共有し、より安全な周産期医療を実践する。
- 7.乳幼児健診:月3~4回、院内もしくは院外で行う。フォローが必要な児については適切な医療機関を紹介する。対象となる児については、夕方カンファレンスで情報共有する。
- 8.勉強会(症例検討会):週1回、研修医もしくは指導医が、症例に基づく発表や振り返りを行い、より良い治療法や知識習得の場とする。
- 9.抄読会:月1回、研修医または指導医が、症例または小児科関連の英語論文について発表し、英語論文に慣れ、新しい知識習得の機会とする。
- 10.学会発表:1年に2回開催されている日本小児科学会福島地方会に症例発表を行う。その他、適宜各学会で発表し、スライド作成技術や質疑応答を通じて学識を深めていく。
- 11.初期研修医に対する指導:病棟・外来・健診などを通して、経験した事例を振り返りながら指導を行うことで、自分自身の知識の整理、確認を行うとともに、プレゼンテーション能力を高める。また、研修中のストレスや悩みなどについて話ができる場を設ける。
3)臨床現場を離れた学習
以下の学習機会を利用して、さらなる知識の習得に勤め、到達目標達成の一助とする。
- 1.学会参加:日本小児科学会学術集会、日本小児科学会分科会主催の学会、の本小児科学会福島地方会、各種研修会、セミナー、講習会等への参加。
- 2.学会発表:日本小児科学会福島地方会などでの発表
- 3.日本小児科学会オンラインセミナー受講
- 4.論文抄読:日本小児科学会雑誌等の定期購読、院内で定期購入している「Pediatrics」の抄読。
- 5.論文執筆:主に症例報告を中心とする論文執筆を指導医の助言を受けて行う。
n.南相馬市立総合病院
1)週間スケジュール

- 1.朝のカンファランス、病棟回診:朝のカンファランスで前夜の当直時間帯に入院した患児の情報共有、診療方針の検討を行う。また、各主治医からの患児の申し送りを行い、小児病棟、NICUの回診を毎日行う。
- 2.外来診療:午前中の一般外来診療、午後の慢性期疾患等の予約外来診療を担当曜日に応じて行う。また、開業医からの紹介患児の診察を行う。
- 3.専門外来:専門外来日に各担当医と一緒に専門外来の診療(神経・発達、循環器等)を行い、各分野の専門的な知識、思考、技術の習得に努める。
- 4.病棟業務:午前、午後の担当の曜日及び随時に小児病棟、NICUの病棟業務を行う。
- 5.夕の病棟回診、カンファランス:夕方の回診を行い、その後のカンファランスで治療方針の検討、変更等を行う。また、当日に入院した患児の情報共有や診療方針の検討、診断や治療に苦慮する外来受診患児の検討等を行う。
- 6.帝王切開の立ち合い:産婦人科から依頼された予定帝王切開や随時の緊急帝王切開の立ち合いを行い、出生時の蘇生の対応、以後の経過観察、必要に応じて検査、治療等を行う。
- 7.乳幼児健診:市から依頼の各種乳幼児健診を2~3回/月で行う。
- 8.1か月健診:担当医と一緒に、その指導の下で週に1回の1か月健診を行う。
- 9.病院勉強会(月1回):各診療科の専門医師による勉強会で総合的な知識を深めていく。
- 10.院内感染対策研修会(年2回):当院院内感染対策室主催の研修会に参加し、院内感染対策の知識の習得を図る。
- 11.医療安全研修会(年2回):当院医療安全管理室主催の研修会に参加し、医療安全の知識の習得を図る。
- 12.接遇研修会(年2回):当院接遇員会主催の研修会に参加し、接遇の知識習得を図る。
- 13.CPC(年数回):死亡・剖検例、難病・希少症例についての病理診断を検討する。
- 14.学会発表:1年に2回開催されている小児科学会福島県地方会への症例発表の他、適宜各学会で発表を行い、スライド作成技術や質疑応答を通じて学識を深めていく。
- 15.初期研修医に対する指導:自らが経験した症例を振り返りながら指導を行う事で、自分自身の知識の整理、確認を行うとともに、プレゼンテーション能力を高める。
o.福島県療育センター【 関連施設 】
1)週間スケジュール

- 1.病棟回診・朝カンファレンス(毎日):毎朝チームでカンファレンスを行い、回診後に指導医とディスカッションしながら診療方針を決定する。また診療内で発生する課題について学習を進める。
- 2.ハンズオンセミナー(適宜):注射、経管チューブ挿入、胃瘻ボタン交換、気管カニューレ交換、エコー検査などの診療スキルの実践的なトレーニングを行う。
- 3.病棟カンファレンス(毎週):入院症例に関して病棟スタッフとの情報共有、診療方針の伝達を行う。
- 4.小児病棟カンファレンス(第2病棟カンファランス)(毎週):小児科入所中の児に関する情報を整形外科・耳鼻科・小児科・コメディカルで共有する。
- 5.整形外科合同カンファレンス(第1病棟カンファランス)(毎週):整形外科疾患に関して、整形外科・小児科・コメディカルなどで情報を共有する。
- 6.リハビリカンファランス(適宜):リハビリをしている児に関して、リハスタッフと情報を共有する。
- 7.勉強会(適宜):遭遇する可能性のある疾患について指導医より症例に基づくレクチャーを受け、実践的な知識を身に着ける。また病棟スタッフ(看護師、リハビリ、栄養士、薬剤士、保育士)に向けた勉強会を専攻医が主催する。
- 8.発表報告会(適宜):院外で参加する学術集会、および学術研究会に参加する場合、発表演題の予演や参加して得られた学習内容の伝達を行う。
- 9.研修振り返り(年2回):専攻医と指導医が集まり研修を振り返る。研修上の問題点や悩み、専門医試験に向けた必要な経験症例の集積状況、論文作成の進捗、研修環境、研修の進め方、キャリア形成などについて話し合いを行う。
- 10.学生に対する指導:病棟や外来で看護学生・医学生などを指導する(後輩を指導することは、自分の知識を整理・確認することにつながる)。
- 11.小児保健実践(適宜):予防接種・乳児健診などを自ら実施したり、同席したりして小児保健の実態を学ぶ。
2)臨床現場を離れた学習
- 1.学会参加:日本小児科学会学術集会、日本小児科学会分科会主催の学会、日本小児科学会地方会、各種研究会・セミナー・講習会等への参加
- 2.小児科専門医取得のためのインテンシブコース受講:小児科学会主催の「小児科専門医取得のためのインテンシブコース」(1泊2日、到達目標に記載された24領域に関するポイントを3年間で網羅して学習できるセミナー)の受講
- 3.学会発表:日本小児科学会地方会や全国規模学会での発表
- 4.日本小児科学会オンラインセミナー受講:医療安全、感染対策、医療倫理,医療者教育などに関するオンラインセミナーの受講
- 5.論文抄読:日本小児科学会雑誌等の定期購読、英文論文の抄読
- 6.論文執筆:指導医の助言を受けて論文テーマを決定し論文執筆
3)自己学習:到達目標と研修手帳に記載されている小児疾患、病態、手技などの項目を自己評価しながら、不足した分野・疾患については自己学習を進めてください。
3. 専攻医の到達目標
3−1.習得すべき知識・技能・研修・態度など
1)「小児科専門医の役割」に関する到達目標:
日本小児科学会が定めた小児科専門医としての役割を3年間で身につけるようにしてください(研修手帳に記録してください)。
これらは3-4.で述べるコア・コンピテンシーと同義です。






2) 「経験すべき症候」に関する到達目標:
日本小児科学会が定めた経験すべき33症候のうち8割以上(27症候以上)を経験するようにしてください(研修手帳に記録してください)。

3) 「経験すべき疾患」に関する到達目標:
日本小児科学会が定めた経験すべき109疾患のうち、8割以上(88疾患以上)を経験するようにしてください(研修手帳に記録してください)。

4) 「習得すべき診療技能と手技」に関する到達目標:
日本小児科学会が定めた経験すべき54技能のうち、8割以上(44技能以上)を経験するようにしてください(研修手帳に記録してください)。

3−2.学問的姿勢
当プログラムでは、3年間の研修を通じて科学的思考、生涯学習の姿勢、研究への関心などの学問的姿勢も学んでいきます。
1) 受持患者などについて、常に最新の医学情報を吸収し、診断・治療に反映する。
2) 高次医療を経験し、病態・診断・治療法の臨床研究に協力する。
3) 国際的な視野を持って小児医療を実践し、国際的な情報発信に貢献する。
4) 指導医などからの評価を謙虚に受け止め、ふりかえりと生涯学習ができるようにする。
5) 指導医の助言を受けながら、研修2年次に論文テーマを決定し、研修3年次に学術論文を投稿する(小児科専門医資格を受験するためには、査読制度のある雑誌に小児科に関連する筆頭論文1編を発表していることが求められている)。
3−3.医師に必要なコアコンピテンシー、倫理性、社会性
コアコンピテンシーとは医師としての中核的な能力あるいは姿勢のことで、第3項の「小児科専門医の役割」に関する到達目標が、これに該当します。特に「医療のプロフェッショナル」は小児科専門医としての倫理性や社会性に焦点を当てています。
1) 子どもを一個の人格として捉え、年齢・発達段階に合わせた説明・告知と同意を得ることができる。
2) 患者のプライバシーに配慮し、小児科医としての社会的・職業的責任と医の倫理に沿って職務を全うできる。
3) 小児医療に関わるロールモデルとなり、後進の教育に貢献できる。
4) 社会に対して小児医療に関する啓発的・教育的取り組みができる。
5) 小児医療に関わる多くの専門職と協力してチーム医療を実践できる。
6) 小児医療の現場における安全管理・ 感染管理に対して適切なマネジメントができる。
7) 医療経済・社会保険制度・社会的資源を考慮しつつ、適切な医療を実践できる。
4.研修施設群による研修プログラムと地域医療についての考え方
4−1 年次毎の研修計画
日本小児科学会では研修年次毎の達成度(マイルストーン)を定めています(次表)。小児科専門研修においては広範な領域をローテーションしながら研修するため、研修途中においてはマイルストーンの達成度は専攻医ごとに異なっていて構いませんが、研修修了時点で一定レベルに達していることが望まれます。「小児科専門医の役割(16項目)」の各項目に関するマイルストーンについては研修マニュアルを参照してください。研修3年次は専攻医全体のとりまとめ、後輩の指導、研修プログラムへの積極的関与など、責任者としての役割が期待されます。
4−2 研修施設群と研修プログラム
福島県立医科大学小児科専門研修プログラムは3年間(36か月間)と定めています。本プログラムにおける研修施設群と、年次毎の研修モデルは次表のとおりです。
基幹研修病院(福島県立医科大附属病院)および専門研修関連施設A(太田西ノ内病院、いわき市立医療センター、竹田綜合病院の何れか)における2年間の研修により、小児保健、予防接種、感染症や1~2次救急などの一般小児診療のみならず、3次救急、新生児・未熟児、循環器、血液・腫瘍、神経、腎・内分泌・代謝性疾患等の特殊な疾患に至るまで、その初期対応能力が養われ、必要な知識と技能を習得し、小児科総合医としての実践力を身に着けることができます。
さらに、3年次より地域センター病院である専門研修関連施設B(竹田綜合病院、大原綜合病院、白河厚生総合病院、いわき市立総合磐城共立病院の何れか)における研修と、地域総合病院小児科である専門研修関連施設C(星総合病院、寿泉堂綜合病院、公立相馬総合病院、公立岩瀬病院、南市立総合病院の何れか)における研修により、地域総合小児医療、1~2次救急、小児保健、予防接種から、救急・救命、感染症・アレルギー、新生児、循環器、腎・内分泌・代謝、神経・発達・療育などの専門領域に至るまでの小児医療全般について、実践を通じて小児科専門医に必要な知識と技能が身に着き、患者の抱える問題を自ら考えて解決する能力が養われます。さらに、臨床研修医や後輩の専攻医の指導に当たることで、高度な知識と専門的な技能が定着します。
このように、専門研修前半で広く深く確りした小児科医としての基礎研修を受けた上で、研修後半ではその知識と技能を地域医療で実践します。小児医療圏における中心的病院であり、かつ各種疾患が集まる地域センター病院小児科と、地域に密着し、一般的な小児疾患を多数扱う地域総合病院小児科において研修を行うことにより、広範な小児疾患をバランスよく経験することができます。同時に、熱意ある若き小児科医が地域に着任することは、地域小児医療の活性化にも繋がり、また、小児科医である自分が地域に必要とされていることを実感し、医師となったことに喜びを感じることができ、専攻医と地域医療の双方にメリットがあります。
福島県立医科大学小児科専門研修プログラム


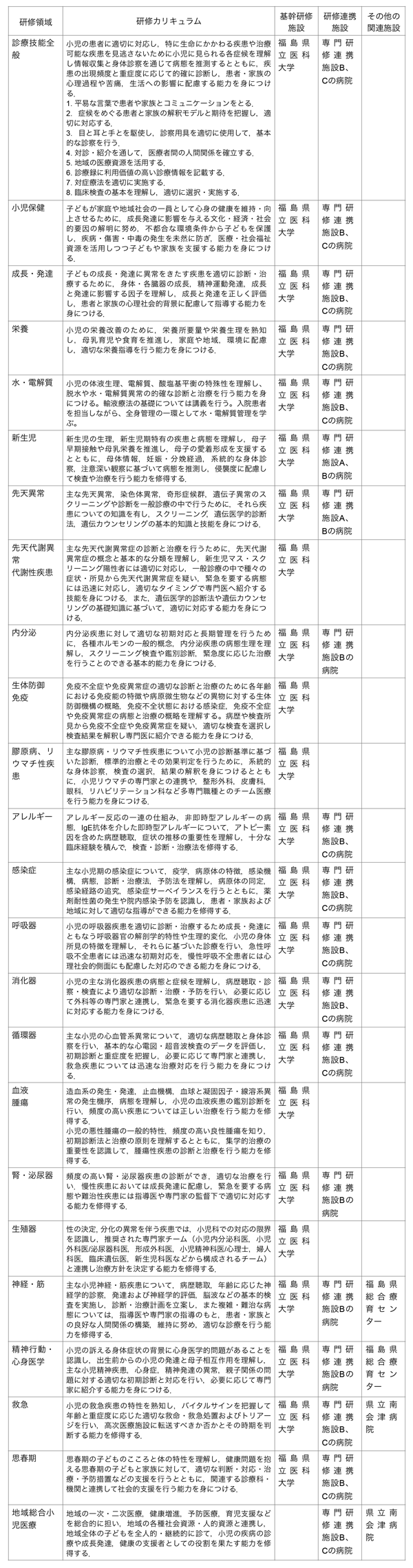
<領域別の研修目標>


4−3 地域医療について
当プログラムは福島県立医科大学附属病院小児科を基幹施設とし、福島県の全医療圏の小児医療を支えるものであり、地域医療に十分配慮したものです。3年間の研修期間のうち初めの2年間で大学附属病院での小児科臨床の基礎研修と専門研修関連施設A(太田西ノ内病院、いわき市立総合磐城共立病院、竹田綜合病院の何れか)での周産期研修を受け、その後福島県内の各医療圏における中心的病院である専門研修関連施設B(竹田綜合病院、大原綜合病院、白河厚生総合病院、いわき市医療センターの何れか)と地域小児総合医療を実践する専門研修関連施設C(星総合病院、寿泉堂綜合病院、公立相馬総合病院、公立岩瀬病院、南相馬市立総合病院の何れか)において小児救急医療、周産期医療を含む地域小児医療全般を経験するようにプログラムされています。地域医療においては、小児科専門医の到達目標分野24「地域小児総合医療」(下記)を参照して、地域医療に関わる医療能力を研鑽してください。また、へき地における「地域小児総合医療」を関連施設である福島県立南会津病院で、さらに障害児療育などの特殊分野については関連施設である福島県療育センターで研修することも可能です。
<地域小児総合医療の具体的到達目標>

5. 専門研修の評価
専門研修を有益なものとし、到達目標達成を促すために、当プログラムでは指導医が専攻医に対して様々な形成的評価(アドバイス、フィードバック)を行います。研修医自身も常に自己評価を行うことが重要です(振り返りの習慣、研修手帳の記載など)。毎年2回、各専攻医の研修の進捗状況をチェックし、3年間の研修修了時には目標達成度を総括的に評価し、研修修了認定を行います。小児科認定指導医は、臨床経験10年以上の経験豊富な臨床医で、適切な教育・指導法を習得するために、日本小児科学会が主催する指導医講習会もしくはオンラインセミナーで研修を受け、日本小児科学会から指導医としての認定を受けています。
1)指導医による形成的評価
- ▷日々の診療において専攻医を指導し、アドバイス・フィードバックを行う。
- ▷毎週の教育的行事(回診、カンファレンス等)で、研修医のプレゼンなどに対してアドバイス・フィードバックを行う。
- ▷3か月に1回の「ふりかえり」では、専攻医と指導医が1対1またはグループで集まり、研修をふりかえり、研修上の問題点や悩み、研修の進め方、キャリア形成などについて非公式の話し合いが持たれ、指導医からアドバイスを行う。
- ▷毎年2回、専攻医の診療を観察し、記録・評価して研修医にフィードバックする(Mini-CEX)。
- ▷毎年2回、研修手帳のチェックを受ける。
2)専攻医による自己評価
- ▷日々の診療・教育的行事において指導医から受けたアドバイス・フィードバックに基づき、ふりかえりを行う。
- ▷3か月1回の「ふりかえり」では、指導医とともに3か月間の研修をふりかえり、研修上の問題点や悩み、研修の進め方、キャリア形成などについて考える機会を持つ。
- ▷毎年2回、Mini-CEXによる評価を受け、その際、自己評価も行う。
- ▷毎年2回、研修手帳の記載を行い、自己評価とふりかえりを行う。
3)総括的評価
- ▷毎年1回、年度末に研修病院での360度評価を受ける(指導医、医療スタッフなど多職種)。
- ▷3年間の総合的な修了判定は研修管理委員会が行う。修了認定されると小児科専門医試験の申請を行うことができる。
6.修了判定
1)評価項目:
(1) 小児科医として必須の知識および問題解決能力、(2) 小児科専門医としての適切なコミュニケーション能力および態度について、指導医・同僚研修医・看護師等の評価に基づき、研修管理委員会で修了判定を行います。
2)評価基準と時期
(1)の評価:簡易診療能力評価 Mini-CEX (mini-clinical Evaluation Exercise)を参考にします。指導医は専攻医の診療を10分程度観察して研修手帳に記録し、その後研修医と5〜10分程度振り返ります。評価項目は、病歴聴取、診察、コミュニケーション(態度)、臨床判断、プロフェッショナリズム、まとめる力・能率、総合的評価の7項目です。毎年2回(9月頃と3月頃)、3年間の専門研修期間中に合計6回行います。
(2)の評価:360度評価を参考にします。専門研修プログラム統括責任者、連携施設の専門研修担当者、指導医、小児科看護師、同時期に研修した専攻医などが、①総合診療能力、②育児支援の姿勢、③代弁する姿勢、④学識獲得の努力、⑤プロフェッショナルとしての態度について、概略的な360度評価を行います。
(3)総括判定:研修管理委員会が上記のMini-CEX, 360度評価を参考に、研修手帳の記載、症例サマリー、診療活動・学術活動などを総合的に評価して、修了判定します。研修修了判定がおりないと、小児科専門医試験を受験できません。
(4)「妊娠・出産、産前後に伴う研修期間の休止」、「疾病での休止」、「短時間雇用形態での研修」、「専門研修プログラムを移動する場合」、「その他一時的にプログラムを中断する場合」に相当する場合は、その都度諸事情および研修期間等を考慮して判定を行います。
<専門医が専門研修プログラムの修了に向けて行うべきこと>
プログラム修了認定、小児科専門医試験の受験のためには,以下の条件が満たされなければなりません。チェックリストとして利用して下さい。

7. 専門研修プログラム管理委員会
7−1 専門研修プログラム管理委員会の業務
本プログラムでは、基幹施設である福島県立医科大学小児科の責任者および研修担当委員、各連携施設での責任者により構成され、専門研修プログラムを総合的に管理運営する「専門研修プログラム管理委員会」を、また連携施設には「専門研修連携施設プログラム担当者」を置いています。プログラム統括責任者は研修プログラム管理委員会を定期的に開催し、以下の(1)〜(10)の役割と権限を担います。
<研修プログラム管理委員会の業務>
- 1.研修カリキュラムの作成・運用・評価
- 2.個々の専攻医に対する研修計画の立案
- 3.研修の進捗状況の把握(年度毎の評価)
- 4.研修修了認定(専門医試験受験資格の判定)
- 5.研修施設・環境の整備
- 6.指導体制の整備(指導医FDの推進)
- 7.学会・専門医機構との連携、情報収集
- 8.専攻医受け入れ人数などの決定
- 9.専門研修を開始した専攻医の把握と登録
- 10.サイトビジットへの対応
7−2 専門医の就業環境(統括責任者、研修施設管理者)
本プログラムの統括責任者と研修施設の管理者は、専攻医の勤務環境と健康に対する責任を負い、専攻医のために適切な労働環境の整備を行います。専攻医の心身の健康を配慮し、勤務時間が週80時間を越えないよう、また過重な勤務にならないよう、適切な休日の保証と工夫を行うよう配慮します。当直業務と夜間診療業務の区別と、それぞれに対応した適切な対価の支給を行い、当直あるいは夜間診療業務に対しての適切なバックアップ体制を整備します。研修年次毎に専攻医は基幹施設・連携施設に対する評価も行い、そこには労働時間、当直回数、給与など、労働条件についての内容が含まれ、その内容は福島県立医科大学小児科専門研修プログラム管理委員会に報告されます。
7−3 専門研修プログラムの改善
1)研修プログラム評価(年度毎):
専攻医はプログラム評価表(下記)に記載し、毎年1回(年度末)福島県立医科大学専門研修プログラム管理委員会に提出してください。専攻医からプログラム、指導体制等に対して、いかなる意見があっても、専攻医はそれによる不利益を被ることはありません。
「指導に問題あり」と考えられる指導医に対しては、基幹施設・連携施設のプログラム担当者、あるいは専門研修プログラム管理委員会として対応措置を検討します。

2)研修プログラム評価(3年間の総括):
3年間の研修修了時には、当プログラム全般について研修カリキュラムの評価を記載し、専門医機構へ提出してください。
(小児科臨床研修手帳)

3)サイトビジット:
専門医機構によるサイトビジット(ピアレビュー、7−6参照)に対しては専門研修プログラム管理委員会が真摯に対応し、専門医の育成プロセスの制度設計と専門医の育成が保証されているかのチェックを受け、プログラムの改善に繋げます。
7−4 専攻医の採用と修了
1)受け入れ専攻医数:
本プログラムでの毎年の専攻医募集人数は、専攻医が3年間の十分な専門研修を行えるように配慮されています。本プログラムの指導医総数は58名(基幹施設31名、連携施設27名)であるが、整備基準で定めた過去3年間の小児科専門医の育成実績(専門医試験合格者数の平均+5名程度以内)から10名を受け入れ人数とします。
受け入れ人数:10名
2)採用:
福島県立医科大学小児科専門研修プログラム管理委員会は、専門研修プログラムを毎年4〜5月に公表し、7〜8月に説明会を実施し応募者を募集します。研修プログラムへの応募者は、9月30日までに、プログラム統括責任者宛に所定の「応募申請書」および履歴書等定められた書類を提出してください。申請書は、福島県立医科大学大学小児科研修プログラムのwebsite (http://www.fmu.ac.jp/home/pediatrics/)よりダウンロードするか、電話あるいはe-mailで問い合わせてください(Tel: 024-547-1295/ e-mail: pediat@fmu.ac.jp)。原則として9月中に書類選考および面接を行い、専門研修プログラム管理委員会での審査のうえ採否を決定します。採否は文書で本人に通知します。採用時期は11月30日(全領域で統一)です。
3)研修開始届け:
研修を開始した専攻医は、各年度の5月31日までに以下の専攻医氏名報告書を、福島県立医科大学小児科専門研修プログラム管理委員会(pediat@fmu.ac.jp)に提出してください。 専攻医氏名報告書:医籍登録番号・初期研修修了証・専攻医の研修開始年度、専攻医履歴書(様式15-3号)
4)修了(6修了判定参照):
毎年1回、専門研修プログラム管理委員会で各専攻医の研修の進捗状況、能力の修得状況を評価し、専門研修3年修了時に、小児科専門医の到達目標にしたがって達成度の総括的評価を行い、修了判定を行います。修了判定は、専門研修プログラム管理委員会の評価に基づき、プログラム統括責任者が行います。「妊娠・出産、産前後に伴う研修期間の休止」、「疾病での休止」、「短時間雇用形態での研修」、「専門研修プログラムを移動する場合」、「その他一時的にプログラムを中断する場合」に相当する場合は、その都度諸事情および研修期間等を考慮して判定します。
7−5 小児科研修の休止・中断、プログラム移動、プログラム外研修の条件
1.研修の休止・中断期間を除いて3年以上の専門研修を行わなければなりません。勤務形態は問いませんが、専門医研修であることを統括責任者が認めることが絶対条件です(大学院や留学などで常勤医としての勤務形態がない期間は専門研修期間としてはカウントされません)
2.出産育児による研修の休止に関しては、研修休止が6か月までであれば、休止期間以外での規定の症例経験がなされ、診療能力が目標に到達しているとプログラム管理委員会が判断すれば、3年間での専攻医研修修了を認めます。
3.病気療養による研修休止の場合は、研修休止が3か月までであれば、休止期間以外で規定の症例経験がなされ、診療能力が目標に到達しているとプログラム管理委員会が判断すれば、3年間での専攻医研修修了を認めます。
4.諸事情により専門医研修プログラムを中断し、プログラムを移動せざるをえない場合には、日本専門医機構内に組織されている小児科領域研修委員会へ報告、相談し、承認された場合には、プログラム統括責任者同士で話し合いを行い、専攻医のプログラム移動を行います。
7−6 研修に対するサイトビジット
研修プログラムに対する外部からの監査・調査に対して、基幹施設および連携施設の責任者は真摯に対応します。日本専門医機構からのサイトビジットにあたっては、求められた研修関連の資料等を提出し、また、専攻医、指導医、施設関係者へのインタビューに応じ、サイトビジットによりプログラムの改善指導を受けた場合には、専門研修プログラム管理委員会が必要な改善を行います。
8.専門研修実績記録システム、マニュアル等
研修マニュアル、指導医マニュアルは別途定めます。
9.専門研修指導医
小児科認定指導医は、臨床経験10年以上(小児科専門医として5年以上)の経験豊富な小児科専門医で、適切な教育・指導法を習得するために、日本小児科学会が主催する指導医講習会もしくはオンラインセミナーで研修を受け、日本小児科学会から指導医としての認定を受けています。
10.Subspecialty領域との連続性
現在、小児科に特化したSubspecialty領域としては、小児神経専門医(日本小児神経学会)、小児循環器専門医(日本小児循環器病学会)、小児血液・がん専門医(日本小児血液がん学会)、新生児専門医(日本周産期新生児医学会)の4領域があります。
本プログラムでは、基本領域の専門医資格取得から、Subspecialty領域の専門研修へと連続的な研修が可能となるように配慮します。Subspecialty領域の専門医資格取得の希望がある場合、3年間の専門研修プログラムの変更はできませんが、可能な範囲で専攻医が希望するsubspecialty領域の疾患を経験できるよう、当該subspecialty領域の指導医と相談しながら研修計画を立案します。ただし、基本領域専門研修中に経験した疾患は、Subspecialty領域の専門医資格申請に使用できない場合があります。
11.新専門医制度下の福島県立医科大学小児科専門研修プログラムのカリキュラム制(単位制)による補完について
Ⅰ.はじめに
1. 福島県立医科大学小児科専門研修は「プログラム制」を基本とする。
2. 福島県立医科大学小児科専門研修における「カリキュラム制(単位制)」は、「プログラム制」で研修を行うことが適切でない合理的な理由がある場合に対する「プログラム制」を補完する制度である。
Ⅱ. カリキュラム制(単位制)による研修制度
1. 方針
- 1.福島県立医科大学小児科専門研修は「プログラム制」を基本とし、「プログラム制」で研修を行うことが適切でない合理的な理由がある場合には、「カリキュラム制(単位制)」による研修を選択できる。
- 2.期間の延長により「プログラム制」で研修を完遂できる場合には、原則として、「プログラム制」で研修を完遂することを推奨する。
- 3.小児科専門研修「プログラム制」を中断した専攻医が専門研修を再開する場合には、原則として、「プログラム制」で研修を再開し完遂することを推奨する。
- 4.カリキュラム制による専攻医は基幹施設の指導責任医の管理を受け、基幹施設・連携施設で研修を行う。
2. カリキュラム制(単位制)による研修制度の対象となる医師
- 1.義務年限を有する医科大学卒業生、地域医療従事者(地域枠医師等)
- 2.出産、育児、介護、療養等のライフイベントにより、休職・離職を選択する者
- 3.海外・国内留学する者
- 4.他科基本領域の専門研修を修了してから小児科領域の専門研修を開始・再開する者
- 5.臨床研究医コースの者
- 6.その他、日本小児科学会と日本専門医機構が認めた合理的な理由のある場合
※ Ⅱ.2.1)2)3)の者は、期間の延長による「プログラム制」で研修を完遂することを原則とするが、期間の延長による「プログラム制」で研修を完遂することができない場合には、「カリキュラム制(単位制)」による研修を選択できる。
Ⅲ.カリキュラム制(単位制)における専門医認定の条件
1.福島県立医科大学小児科カリキュラム制(単位制)における専門医認定の条件は、以下の全てを満たしていることである。
- 1.日本小児科学会の定めた研修期間を満たしていること
- 2.日本小児科学会の定めた診療実績および臨床以外の活動実績を満たしていること
- 3.研修基幹施設の指導医の監督を定期的に受けること
- 4.プログラム制と同一またはそれ以上の認定試験に合格すること
Ⅳ.カリキュラム制(単位制)における研修
1.カリキュラム制(単位制)における研修施設
- 1.「カリキュラム制(単位制)」における研修施設は、福島県立医科大学(以下、基幹施設)および専門研修連携施設(以下、連携施設)とする。
2.研修期間として認める条件
- 1.プログラム制による小児科領域の「基幹施設」または「連携施設」における研修のみを、研修期間として認める。
① 「関連施設」における勤務は研修期間として認めない。 - 2.研修期間として認める研修はカリキュラム制に登録してから10年間とする。
- 3.研修期間として認めない研修
① 他科専門研修プログラムの研修期間
② 初期臨床研修期間
3.研修期間の算出
- 1.基本単位
① 「フルタイム」で「1ヶ月間」の研修を1単位とする。 - 2.「フルタイム」の定義
① 週 31 時間以上の勤務時間を職員として所属している「基幹施設」または「連携施設」での業務に従事すること。 - 3.「1ヶ月間」の定義
① 暦日(その月の 1 日から末日)をもって「1ヶ月間」とする。 - 4.非「フルタイム」勤務における研修期間の算出
- 5.職員として所属している「基幹施設」または「連携施設」での日直・宿直勤務における研修期間の算出
① 原則として、勤務している時間として算出しない。
(1) 診療実績としては認められる。 - 6.職員として所属している「基幹施設」または「連携施設」以外での日勤・日直(アルバイト)・宿直(アルバイト)勤務における研修期間の算出
① 原則として、研修期間として算出しない。
(1) 診療実績としても認められない。 - 7.産休・育休、病欠、留学の期間は、その研修期間取り扱いをプログラム制同様、最大6か月までを算入する
- 8.「専従」でない期間の単位は、1/2 を乗じた単位数とする。
4.必要とされる研修期間
- 1.「基幹施設」または「連携施設」における 36単位以上の研修を必要とする。
① 所属部署は問わない - 2.「基幹施設」または「連携施設」において、「専従」で、36単位以上の研修を必要とする。
- 3.「基幹施設」または「連携施設」としての扱い
① 受験申請時点ではなく、専攻医が研修していた期間でのものを適応する。
5.「専従」として認める研修形態
- 1.「基幹施設」または「連携施設」における「小児部門」に所属していること。
① 「小児部門」として認める部門は、小児科領域の専門研修プログラムにおける「基幹施設」および「連携施設」の申請時に、「小児部門」として申告された部門とする。 - 2.「フルタイム」で「1ヶ月間」の研修を1単位とする。
①職員として勤務している「基幹施設」または「連携施設」の「小児部門」の業務に、週31時間以上の勤務時間を従事していること。
②非「フルタイム」での研修は研修期間として算出できるが「専従」としては認めない。
(1) ただし、育児・介護等の理由による短時間勤務制度の適応者の場合のみ、非 「フルタイム」での研修も「専従」として認める。
i) その際における「専従」の単位数の算出は、Ⅳ.3.4)の非「フルタイム」勤務における研修期間の算出表に従う。 - 3.初期臨床研修期間は研修期間としては認めない。
Ⅴ.カリキュラム制(単位制)における必要診療実績及び臨床以外の活動実績
1.診療実績として認める条件
- 1.以下の期間の経験のみを、診療実績として認める。
① 職員として勤務している「基幹施設」および「連携施設」で、研修期間として算出された期間内の経験症例が、診療実績として認められる対象となる。 - 2.日本小児科学会の「臨床研修手帳」に記録、専門医試験での症例要約で提出した経験内容を診療実績として認める。
① ただし、プログラム統括責任者の「承認」がある経験のみを、診療実績として認める。 - 3.有効期間として認める診療実績は受験申請年の 3 月 31 日時点からさかのぼって 10 年間とする。
- 4.他科専門プログラム研修期間の経験は、診療実績として認めない。
2.必要とされる経験症例
- 1. 必要とされる経験症例は、「プログラム制」と同一とする。 《「プログラム制」参照》
3.必要とされる臨床以外の活動実績
- 1.必要とされる臨床以外の活動実績は、「プログラム制」と同一とする。 《「プログラム制」参照》
4.必要とされる評価
- 1.小児科到達目標25領域を終了し、各領域の修了認定を指導医より受けること
各領域の領域到達目標及び診察・実践能力が全てレベルB以上であること - 2.経験すべき症候の80%以上がレベルB以上であること
- 3.経験すべき疾患・病態の80%以上を経験していること
- 4.経験すべき診療技能と手技の80%以上がレベルB以上であること
- 5.Mini-CEX及び360度評価は1年に1回以上実施し、研修修了までにMini-CEX6回以上、360度評価は3回以上実施すること
- 6.マイルストーン評価は研修修了までに全ての項目がレベルB以上であること
Ⅵ.カリキュラム制(単位制)による研修開始の流れ
1.カリキュラム制(単位制)による研修の新規登録
- 1.カリキュラム制(単位制)による研修の登録
① カリキュラム制(単位制)による研修を希望する医師は、日本専門医機構の「カリキュラム制(単位制)による研修」として新規登録する。また「小児科専門医新規登録カリキュラム制(単位制)による研修開始の理由書」《別添》を、学会に申請し許可を得る。
② 「小児科専門医新規登録カリキュラム制(単位制)による理由書」には、下記の項目を記載しなければならない。
(1) 「プログラム制」で研修を行うことが適切でない合理的な理由
(2) 主たる研修施設
ⅰ) 管理は基幹施設が行い、研修は基幹施設・連携施設とする。 - 2.カリキュラム制(単位制)による研修の許可
① 日本小児科学会および日本専門医機構は、カリキュラム制研修を開始する理由について審査を行い、Ⅱ.2)に記載のある理由に該当する場合は、研修を許可する。
2.小児科専門研修「プログラム制」から小児科専門研修「カリキュラム制(単位制)」への移行登録
- 1.小児科専門研修を「プログラム制」で研修を開始するも、研修期間途中において、期間の延長による「プログラム制」で研修ができない合理的な理由が発生し「カリキュラム制 (単位制)」での研修に移行を希望する研修者は、小児科専門研修「プログラム制」から 「カリキュラム制(単位制)」への移行登録の申請を行う。
- 2.小児科専門研修「プログラム制」から「カリキュラム制(単位制)」への移行の申請
① カリキュラム制(単位制)による研修を希望する医師は、「小児科専門医制度移行登録 カリキュラム制(単位制)による研修開始の理由書」《別添》を、日本小児科学会及び日本専門医機構に申請する。
② 「小児科専門医制度移行登録カリキュラム制(単位制)による理由書」には、下記 の項目を登録しなければならない。
(1) 「プログラム制」で研修を完遂することができない合理的な理由
(2) 主たる研修施設
ⅰ) 主たる研修施設は「基幹施設」もしくは「連携施設」であること。 - 3.カリキュラム制(単位制)による研修の移行の許可
① 学会および専門医機構は、カリキュラム制研修を開始する理由について審査を行い、Ⅱ.2)に記載のある理由に該当する場合は、研修を許可する。
② 移行登録申請者が、学会の審査で認定されなかった場合は、専門医機構に申し立てることができる。
(1) 再度、専門医機構で移行の可否について、日本専門医機構カリキュラム委員会(仮)において、審査される。 - 4.カリキュラム制(単位制)による研修の登録
① カリキュラム制(単位制)による研修への移行の許可を得た医師は、日本専門医機構の「カリキュラム制(単位制)による研修」として、移行登録する。 - 5.「プログラム制」から「カリキュラム制(単位制)」への移行にあたっての研修期間、 診療実績の取り扱い
① 「プログラム制」時の研修期間は、「カリキュラム制(単位制)」への移行後においても研修期間として認める。
② 「プログラム制」時の診療実績は、「カリキュラム制(単位制)」への移行後においても診療実績として認める。
(1) ただし「関連施設」での診療実績は、「カリキュラム制(単位制)」への移行にあたっては、診療実績として認めない。
3.小児科以外の専門研修「プログラム制」から小児科専門研修「カリキュラム制(単位制)」への移行登録
- 1.小児科以外の専門研修「プログラム制」から小児科専門研修「カリキュラム制(単位制)」への移行は認めない。
① 小児科以外の専門研修「プログラム制」の辞退者は、あらためて、小児科専門研修「プログラム制」で研修を開始するか、もしくはⅥ.1に従い小児科専門研修「カリキュラム制(単位制)」にて、専門研修を開始する。
4. 「カリキュラム制(単位制)」の管理
- 1.研修全体の管理・修了認定は「プログラム制」と同一とする。《「プログラム制」参照》
《別添》 「小児科専門医新規登録 カリキュラム制(単位制)による研修の理由書」および 「小児科専門医制度移行登録 カリキュラム制(単位制)による研修の理由書」




















